Iklan 300x250

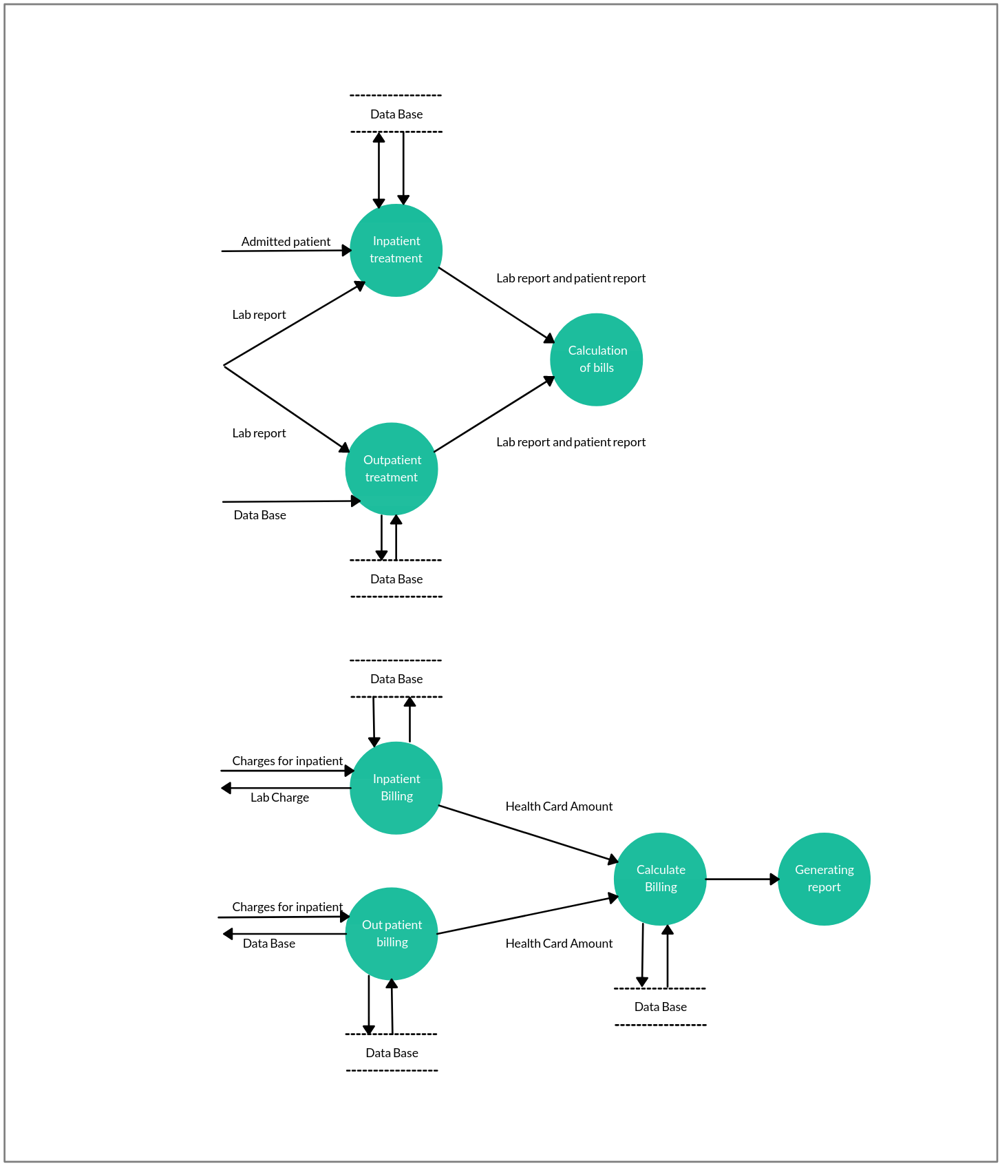
45 level 2 data flow diagram

click on the link below to learn how to draw level 1 dfdhttps://youtu.be/yH88mmGong0#karanjetlilive #level2dfd #dfd #level2 #dataflowdiagram #itlectures #how... Data Flow Diagram Level 2. DFD Level 2 of Register. *For the validation criteria, please see the DFD Level 3 of this process. DFD Level 2 of Search Menu. DFD Level 2 of View recommended menu. DFD Level 2 of Request Menu. DFD Level 2 of Set favorite menu. DFD Level 2 of Give Comment/Feedback.

Data flow diagram (DFD): Level 2. This level two data flow diagram (DFD) template can map out information flow, visualize an entire system, and be shared with your stakeholders. Try it free today! Use this template. Use this template. You might also like: Data flow diagram (physical)

Level 2 data flow diagram

Level 2 data flow diagram

Data Flow Diagrams A structured analysis technique that employs a set of visual representations of the data that ... Perfect Pizza: Partitioned Physical Level 0 Diagram 1.0 System Finds Customer Record 7.0 System Prints Weekly Totals (batch) 5.0 Clerk Adds Customer Record 2.0 Clerk Enters Customer Order (by phone) 3.0 System Prints First Level Data flow Diagram(1st Level DFD) of Canteen Management System : First Level DFD (1st Level) of Canteen Management System shows how the system is divided into sub-systems (processes), each of which deals with one or more of the data flows to or from an external agent, and which together provide all of the functionality of the Canteen Management System system as a whole. The context level data flow diagram (dfd) is describe the whole system. The (o) level dfd describe the all user modules who run the system. Below context level data flow diagram of Student management system project shows the one Admin user can operate the system. Admin do all activities after login to system.

Level 2 data flow diagram. Data flows: Derived from the above narrative. 2. Explode the above context-level diagram by drawing the logical data flow diagram level 0 showing all the major processes using the following "recommended" items (but you can develop your own items, if preferred) Process names: (1) Schedule course (2) Enroll student (3) Produce class list ... (1.1.1, 1.1.2, 1.1.3,...). Context-Level Diagram. A context diagram gives an overview and it is the highest level in a data flow diagram, containing only one process representing the entire system. It should be split into major processes which give greater detail and each major process may further split to give more detail. View DFD Level 1 - 2.pdf from IS MISC at COMSATS Institute Of Information Technology. DATA FLOW DIAGRAM Level 1 Registered Register Courses 4.0 Student S Finance 5.2 - Data Flow Diagrams: 1. Draw the symbols for the four parts of a data flow diagram. [4] 2. Look at the image of the Level 1 DFD. State one example of: An external entity. A process. A data flow. A data store [1 each] 3. Give one difference between a Level 0 and Level 1 DFD. [2] 4. State three rules for drawing a correct data flow diagram ...

At level 0, data flow diagrams are also called context diagrams. This is the most basic view of your system and can be easily understood by anyone at a glance. It's helpful for describing the system during presentations to executives or while collaborating with non-technical analysts. Higher-level DFDs are partitioned into low levels-hacking more information and functional elements. Levels in DFD are numbered 0, 1, 2 or beyond. Here, we will see mainly 3 levels in the data flow diagram, which are: 0-level DFD, 1-level DFD, and 2-level DFD. 0-level DFD: It is also known as a context diagram. Level - 2 Data Flow Diagrams - Level - 2 DFD further decomposes the child process depicted in Level - 1 DFD. An example of numbering for a process is 1.1.1. Types of DFD. Data flow diagrams can be categorized into two types: Logical DFD - A Logical DFD describes how the business operates. Answer (1 of 3): data flow diagrams express flows of data indicated with an arrow between processes and/or data stores and/or external entities. given that is the case for a level-0 DFD given process-3 in this level-0 DFD is a very complex process. in that case it is helpful to draw a level-1 D...

Level 1 data-flow diagrams — Level 1 DFDs present a more detailed view of the system than context diagrams, by showing the main sub-processes and stores of data that make up the system as a whole. • Level 2 (and lower) data-flow diagrams — a major advantage of the data-flow modelling technique is that, through a technique called ... 2. Level 1 data flow diagram: definition and example with explanation. As you saw above context DFD contains only one process and does not illustrate any data store. This is the main difference with level 1 DFD. Level 1 DFD breaks down the main process into subprocesses that can then be seen on a more deep level. Also, level 1 DFD contains data ... A data flow diagram (DFD) maps out the flow of information for any process or system. It uses defined symbols like rectangles, circles and arrows, plus short text labels, to show data inputs, outputs, storage points and the routes between each destination. Data flowcharts can range from simple, even hand-drawn process overviews, to in-depth ... A level 2 data flow diagram (DFD) offers a more detailed look at the processes that make up an information system than a level 1 DFD does. It can be used to plan or record the specific makeup of a system. You can then input the particulars of your own system.

Data Flow Diagrams can be understood by both technical or nontechnical person because they are very easy to understand. Disadvantages of DFD. At times DFD can confuse the programmers regarding the system. Data Flow Diagram takes long time to be generated, and many times due to this reasons analysts are denied permission to work on it.

This Level 2 DFD decomposes the “Place Order” process to contextualize the steps required to place an order — either by a customer or by a ...

First Level Data flow Diagram(1st Level DFD) of Car Rental System : First Level DFD (1st Level) of Car Rental System shows how the system is divided into sub-systems (processes), each of which deals with one or more of the data flows to or from an external agent, and which together provide all of the functionality of the Car Rental System system as a whole.

A level 2 data-flow diagram for Video-Rental LTD Note, that every data-flow into and out of the parent process must appear as part of the child DFD. The numbering of processes in the child DFD is derived from the number of the parent process - so all processes in the child DFD of process 2, will be called 2.X (where X is the arbitrary number ...

Level 2 DFD (or further) goes into deeper detail. It shows how the data flows within the main process of the system. You should ...

The Data Flow Diagram (DFD) is a structured analysis and design method. Context level DFD, also known as level 0 DFD, sees the whole system as a. In this section, you are going to draw the level 1 DFD to show the main. 2. The data stores and or external entities connected to the selected process. READ MORE on medium.com.

A data-flow diagram is a way of representing a flow of data through a process or a system (usually an information system).The DFD also provides information about the outputs and inputs of each entity and the process itself. A data-flow diagram has no control flow — there are no decision rules and no loops. Specific operations based on the data can be represented by a flowchart.

Data Flow Diagrams solution extends ConceptDraw PRO software with templates, samples and libraries of vector stencils for drawing the data flow diagrams (DFD). Download ConceptDraw PRO. Free 21 Trial for Mac and PC. Buy Now. Dfd Upto Level 2 For Library Management. Dfd Level 2 For Library Management System.

Here, we will see primarily three levels in the data flow diagram, which are: 0-level DFD, 1-level DFD, and 2-level DFD. 0-level DFDM It is also known as fundamental system model, or context diagram represents the entire software requirement as a single bubble with input and output data denoted by incoming and outgoing arrows.

Can i get Data Flow Diagram Level 2 Of Travel Agent Ticketing?Thankyou

A Data Flow Diagram (DFD) is a traditional way to visualize the information flows within a system. A neat and clear DFD can depict a good amount of the system requirements graphically. It can be manual, automated, or a combination of both. It shows how information enters and leaves the system, what changes the information and where information ...

Level 2 dfd of library management system. Level 2 data flow diagram. Data Flow Diagram. [Level 1 Data Flow Diagram -] this highlights the main functions carried out by the system. As a rule, we try to describe. READ MORE on checkykey.com.

What is an Data Flow Diagram (DFD)? Learn about data flow diagram symbols and DFD levels and types. Read the data flow diagram tutorial. See DFD examples.

The context level data flow diagram (dfd) is describe the whole system. The (o) level dfd describe the all user modules who run the system. Below context level data flow diagram of Student management system project shows the one Admin user can operate the system. Admin do all activities after login to system.

First Level Data flow Diagram(1st Level DFD) of Canteen Management System : First Level DFD (1st Level) of Canteen Management System shows how the system is divided into sub-systems (processes), each of which deals with one or more of the data flows to or from an external agent, and which together provide all of the functionality of the Canteen Management System system as a whole.

Data Flow Diagrams A structured analysis technique that employs a set of visual representations of the data that ... Perfect Pizza: Partitioned Physical Level 0 Diagram 1.0 System Finds Customer Record 7.0 System Prints Weekly Totals (batch) 5.0 Clerk Adds Customer Record 2.0 Clerk Enters Customer Order (by phone) 3.0 System Prints

0 Response to "45 level 2 data flow diagram"

Post a Comment

Iklan Atas Artikel

Iklan Tengah Artikel 1

Iklan Tengah Artikel 2

Iklan Bawah Artikel